
桂林鴻程新型非金屬礦磨粉機HLM立式磨粉機 時產700噸粉體
第十九屆全國非金屬礦加工利用技術交流會定于2018年9月17日-2018年9月19日在山東省濰坊市舉辦。此次技術交流會由中國非金屬礦工業協會礦物加工利用技術專業委員會主辦,中國非金屬礦工業協會膨潤土專業委員會、全國非金屬礦及制品標準委員會、中國硅酸鹽學會礦物材料分會、中國粉體技術網、中國礦物材料網、廣西碳酸鈣行業協會等機構協辦,濰坊正遠粉體工程設備有限公司承辦。
交流會擬圍繞“非金屬礦深加工和功能礦物材料”主題,以產學研融合交流為重點,針對當前非金屬加工利用領域新發展熱點問題,從應用和供給側角度開展技術開發成果交流,促進非金屬礦行業結構調整與技術創新,推動非金屬礦產業、特別是深加工產業持續健康發展。會議期間還將召開中國非礦協會礦物加工利用技術專委會常務理事會并與濰坊市坊子區人民政府共同主辦“坊子區膨潤土產業結構調整與綠色發展專題研討與專家咨詢會”。
一、大會組委會
主任:鄭水林、祖占良
副主任:王金華、馮建明、董青云、李曉冬、李錫春、王聯煌
委員:(姓氏拼音首字母為序)曹江、陳錦、陳志躍、丁浩、董青云、杜高翔、馮建明、馮平倉、高惠民、龔先政、黃強、黃云華、胡法卿、雷建斌、雷東升、李海濱、李錫春、李俊、李奇洪、李曉冬、李珍、劉劍平、劉榮貴、陸志榮、駱劍軍、彭貴明、彭同江、秦廣超、任瑞晨、容北國、邵晨、邵立新、邵亞平、孫紅娟、譚秀民、譚全勝、王金華、王俊甫、王利劍、王聯煌、王兆連、毋偉、徐勇強、楊華明、于永琪、余麗秀、張國旺、張明、張志聰、趙惠東、鄭茂松、周永恒、周岳遠、朱曉新
秘書:李世鵬、孫志明、劉加強、狄永浩
二、會議時間及地點
1、會議時間:2018年9月17日—9月19日,其中9月17日全天報到。
2、會議地點:濰坊市藍海大飯店——山東省濰坊市玉清西街與三里莊路交匯處(魯臺會展中心北門對面)。
三、會議主要議題
(1)國內外非金屬深加工技術與產業發展現狀及趨勢。
(2)非金屬礦物材料結構、性能與功能優化及應用研究。
(3)非金屬礦與非金屬礦物材料加工工藝與裝備研究。
(4)非金屬礦深加工與礦物材料產品質量檢測與性能評價與表征。
(5)膨潤土產業發展與深加工及應用技術。
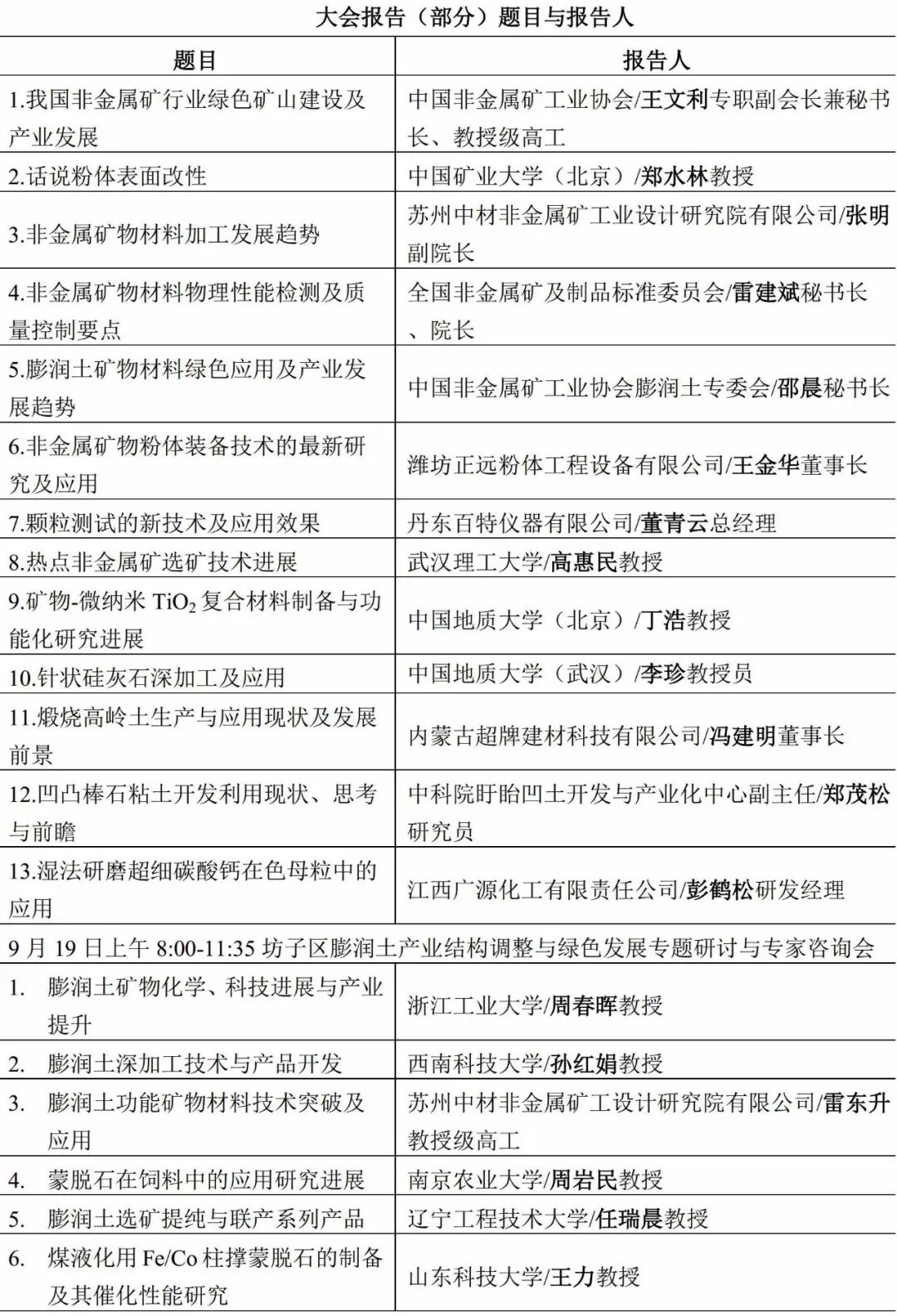
四、大會報告
五、會議注冊費
1、參會學生持學生證1000元/人,其他人員1600元/人(含會務費、會議資料費、會餐、茶歇、會議專項服務費等費用)。住宿費自理。
會議酒店住宿標準(供參考):普通標間308元/天/間(含早),大床房318元/天/間(含早),豪標378元/天/間(含早),豪單388元/天/間(含早),另有多種房型可供選擇。
注冊費可以提前通過銀行轉賬或報到當天現付。
匯款賬號:0200001409014444069
戶名:中國非金屬礦工業協會
開戶銀行:中國工商銀行北京分行百萬莊支行
匯款請注明“單位名稱+會議費”。
2、參會代表如需在會議酒店住宿,請務必在9月5日前聯系會務組預定房間,否則難以保證閣下的客房。
六、會議支持和廣告征集
1、《會議論文集》
封面3000元,封二2000元,扉頁1500元
封三1500元,封底2500元,插頁1000元
注:會議論文集規格(210mm*285mm),版面內容由企業自行設計。
2、《企業通訊錄》
封面2500元封底1500元
3、支持贊助
贊助1萬元以上者,享有會場簽到墻署名,并免費提供酒店門廳廣告、展位1個和免一人參會注冊費;贊助資料袋(限一家),享有在資料袋上署名。有意者請與組委會聯系。
七、會務聯系
聯系地址:北京市海淀區學院路丁11號逸夫樓610
郵編:100083
聯系人:李世鵬、狄永浩、孫志明
聯系電話:010-62339920,18511254288、18910320633、13466774499
傳真:010-62339920
電子郵件:13466774499@163.com(投稿)、15801765406@163.com(參會回執)
主辦單位:
中國非金屬礦工業協會礦物加工利用技術專業委員會
承辦單位:
濰坊正遠粉體工程設備有限公司
協辦單位:
中國硅酸鹽學會礦物材料分會
全國非金屬礦及制品標準委員會
中國非金屬礦工業協會膨潤土專業委員會
廣西碳酸鈣行業協會
中國粉體技術網
中國礦物材料網
2018年8月15日